Click Here to enter Utsource site
Category
Buy(0)
Inquiry(0)
Dear customers, due to the implementation of the GDPR policy in Europe, UTSOURCE has also made adjustment accordingly to meet the policy requirements. Please read the new privacy policy carefully and this window will no longer pop up after you accept it.
Delivery Address
+ Add Address
The new shipping address
* Please fill in the cell phone number correctly to make sure that you can receive the tracking info in time.
Country Code
Uniroyal Elec 25121WF768JT4E(100pcs)
YAGEO RC0805FR-075R76L(100pcs)
ROHM Semicon MCR18EZHJ154(50pcs)
Uniroyal Elec 1210W2F4870T5E(50pcs)
Viking Tech CR-06FL7--220R(50pcs)
Sunlord SDWL2520C4R7JSTF(5pcs)
TXGA FWF39602-S02B22W1B(10pcs)
CRC GY4004
1N4614
Viking Tech AR03BTC4421A010(5pcs)
TDK MLG0603P2N2CTZ10(50pcs)
MOLEX 39300140
UNI-ROYAL(Uniroyal Elec) TC0550F2703T5J(50pcs)
YAGEO RC0805FR-075K76L(100pcs)
Sunlord SDWL1608CP3N6CSTF(5pcs)
Sunltech Tech SCC0603C5N1SSP(100pcs)
Songtian Elec S10F1E472MQ0T0S0N0(10pcs)
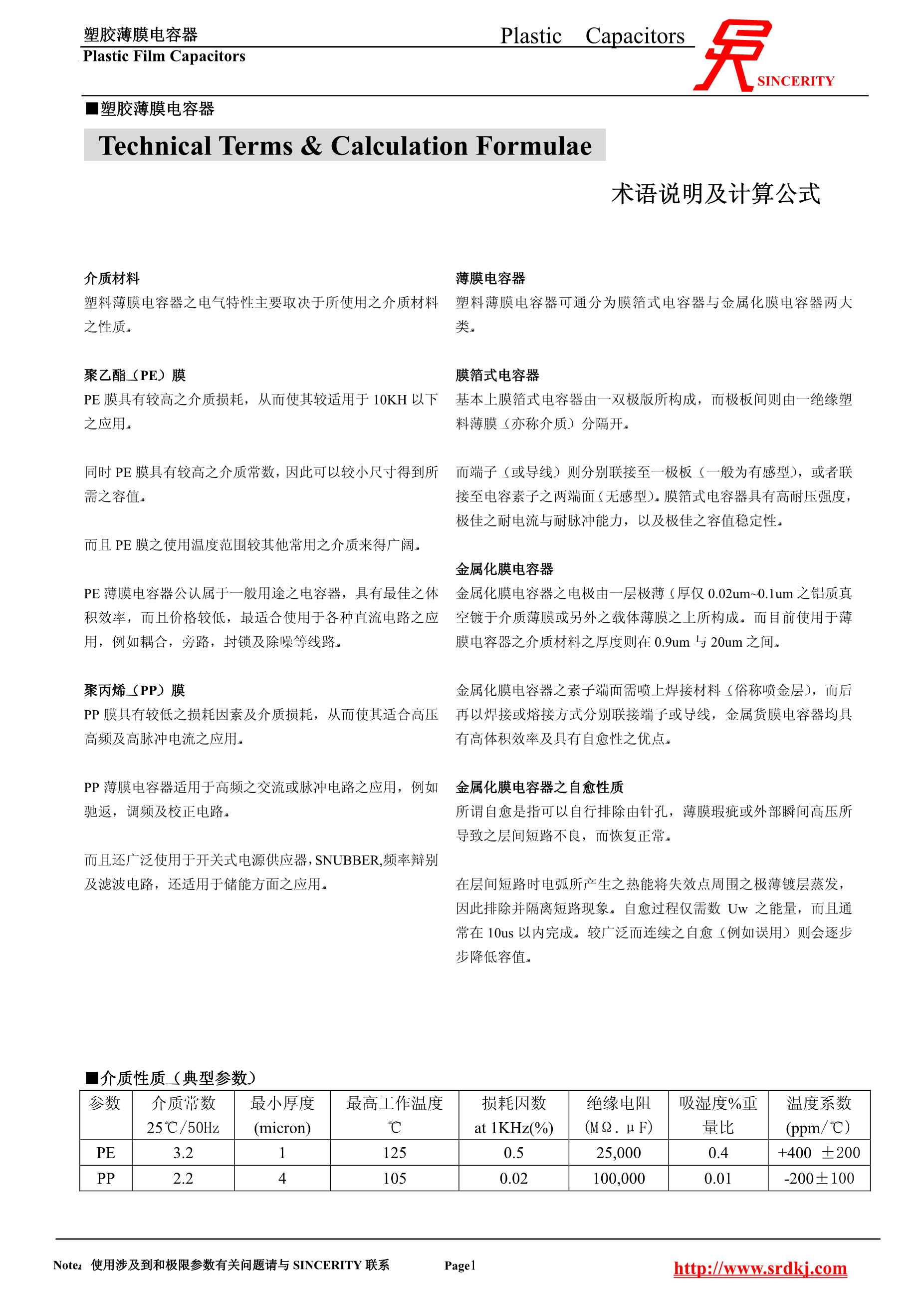
Shenzhen Sincerity Tech MPP185J4240717LC(5pcs)