请点击进入网站
类型
购买(0)
询价(0)
Delivery Address
+ 添加地址
新的货运地址
*为了您能及时收到到货信息,请正确填写手机号。
国家代码
TLP523-4
KOA Speer Elec RK73B2ATTD434J(50pcs)
PANASONIC EEE1EA100AR(5pcs)
Guangdong Fenghua Advanced Tech FHW0402UC019JST(10pcs)
TDK NLV32T-391J-EFD(5pcs)
YAGEO AC0603FR-07261KL(50pcs)
cjiang(Changjiang Microelectronics Tech) FXL0518-2R2-M
JGHC 49SAC08000∞2060(5pcs)
BQ3287AMT
Nippon Chemi-Con EKXJ201ELL470MJ20S
TA-I Tech RMS04FT8062(100pcs)
UNI-ROYAL(Uniroyal Elec) TC0325F8253T5H(50pcs)
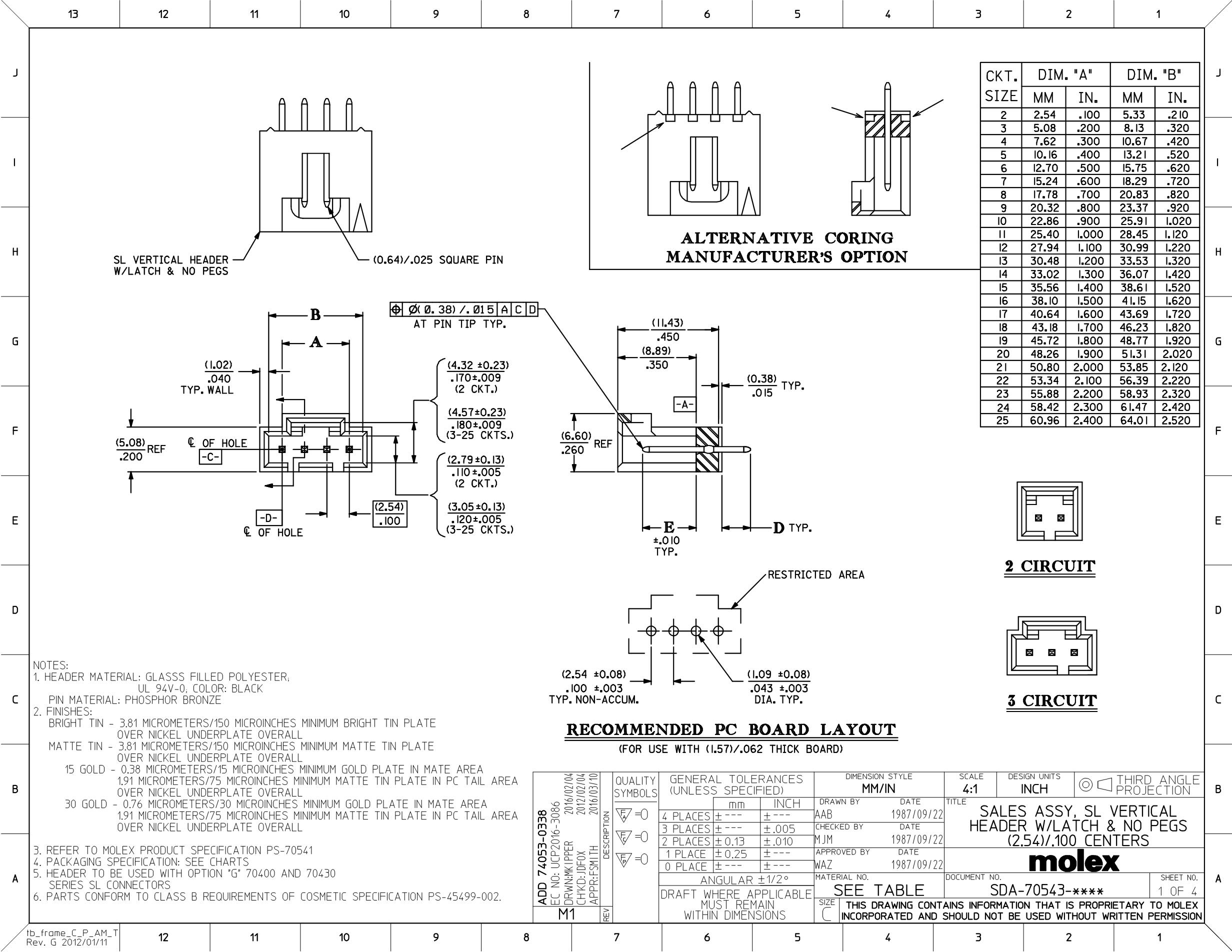
MOLEX 705430003
Taiyo Yuden LBR2012T220M(5pcs)
Guangdong Fenghua Advanced Tech RC-02K3000FT(100pcs)
EPM3032ATC44-10
Nichicon UVZ1H470MED(10pcs)
HKR(Hong Kong Resistors) RCT0630KFLF(100pcs)